Генеалогическое древо Романовых.
Генеалогия – очень интересная наука. А Царский род всегда привлекает к себе особое внимание. Не является исключением и династия Романовых, которая до настоящего времени вызывала искреннее любопытство, ведь почти каждый из представителей этой династии каким-либо образом имел влияние на ход истории.
История Династии Романовых насчитывает более 300 лет. Первым представителем рода Романовых считается Кобыла Андрей Иванович.
По неподтвержденным данным Андрей Иванович пришел в Россию из Пруссии. До настоящего времени неизвестно — правда ли это, но фактом является то, что Андрей Иванович Кобыла был боярином в период правления князя Ивана Калиты. И именно потомок Андрея Ивановича, приходящийся ему внуком, Захарьин Роман Юрьевич, официально стал считаться родоначальником Романовых.
Он был довольно приближен к престолу, который тогда был занят Рюриковичами. К тому же, его младшая дочь, Захарьина-Юрьева Анастасия Романовна, которая трагически погибла (одно из мнений, она была отравлена из политических соображений), была первой и любимой женой Ивана Грозного.
Внук Захарьина Романа Юрьевича, Федор Никитич стал первым носить фамилию Романов. Жизнь Федора Никитича была очень необычной, была полна побед и поражений.
Он был знатным боярином, и как племянника царицы, его считали одним из основных претендентов на престол. Но, испугавшись опасного соперника, Годунов Борис силой заставил Федора принять постриг. А по правилам престолонаследия, монах не имел право взойти на престол.
Но Романов Федор не остановился на этом, и путем больших интриг он добился власти; Михаил Федорович — его единственный сын — был первым из Романовых избран государем. А Федор Романов принял сан патриарха (патриарх Филарет), и до конца своих дней по факту являлся соправителем своего сына.
Последующие 4 поколения право на престол передавалось по мужской линии. Алексей, старший сын Романова Михаила Федоровича, прозванный Тишайшим ( был так прозван за способность сохранять спокойствие в стране), передал трон сыну Федору, который вскоре скончался от болезни в возрасте двадцати лет.
Младшие сыновья Алексея Михайловича – Петр и Иван были тогда еще детьми, и среди их родственников (сыновья имели разных матерей), началась отчаянная битва за трон. В результате было принято идеальное решение – объявили царями сразу двоих наследников, а их старшая сестра, Софья Алексеевна, стала регентшей при них.
Первым правителем России, провозглашенным императором, стал Петр Алексеевич. Титул императора он получил совершенно заслуженно, ведь в ходе завоеваний и грамотной политики, именно он создал империю. Только с наследниками ему не повезло. Старший сын Петра I от первой супруги Евдокии Лопухиной, осмысленно стал лидером заговора против отца, по этой причине его заточили в Петропавловской крепости, в которой вскоре он умер. Некоторые считают, что его задушили по приказу отца. Но, вероятно, что умер он естественной смертью, ведь всем известно, что крепким здоровьем он не отличался. Он имел сына, Петра Алексеевича, ставшего императором после смерти Петра I.
Петр Алексеевич, он же Петр II, жил недолго, всего четырнадцать лет, из них был императором 3 года.
Фактически, он не участвовал в жизни государства, государством управлял Меньшиков, а после того, как он был свергнут, власть перешла в руки к князю Долгорукому.
Но после скоропостижной смерти от оспы, по мужской линии род Романовых прервался окончательно. Невозможно сказать, что генеалогическое древо прекратило существование, но в российском престолонаследии начинается беспорядок.
Верховный тайный совет приглашает на престол герцогиню Курляндскую Анну Иоанновну. Она является племянницей Петра I – дочерью его брата.
Ее царствование продлилось десять лет, уже будучи очень больной Анна Иоанновна попыталась продолжить на троне линию отца, сделав наследником своего племянника Иоанна Антоновича. Но малолетнего претендента на трон даже не успели короновать после смерти Анны Иоанновны. Но через год ситуация изменилась.
У Петра Алексеевича от второй супруги, царицы Екатерины I, было много детей, но многие умерли еще младенцами. Остались только две дочери — Анна, которая была супругой герцога Шлезвиг-Гольштейн-Готторпского, и Елизавета Петровна, занявшая престол.
Елизавета была очень известна в народе, особенно в гвардии. ведь гвардейцы Преображенского полка помогли ей в государственном перевороте. Она провозгласила себя императрицей, используя подходящую политическую ситуацию.
А Иоанн свою короткую жизнь провел в заточении, в основном в одиночном. Ему было двадцать три года, когда во время попытки освобождения «царя», он был убит охраной. До настоящего времени не существует единого мнения — был ли это заговор по освобождению или этого коснулась сама Елизавета.
Елизавета Петровна так не была замужем. Наследником она назвала родного племянника — сына Анны.
Генеалогическое древо рода Романовых продолжало свое существование, несмотря на прерывание мужской линии. Карл Петер Ульрих Гольштейн-Готторпский, в будущем – император Петр III, приходился Петру I родным внуком.
Добавить комментарий
Виндзоры и Романовы: что связывает две королевские династии (ответ: Германия)
- Яна Литвинова
- Би-би-си, Лондон
Подпишитесь на нашу рассылку ”Контекст”: она поможет вам разобраться в событиях.
Автор фото, Getty Images
Подпись к фото,Все королевские дома Европы оказались в тесном родстве. Главным источником общих предков стала Германия
Королевским семьям не позавидуешь: слишком мало детей или дети не того пола — и династия в опасности, слишком много — и подведомственная территория может скатиться в гражданскую войну.
Разумеется, речь идет о временах, когда монархи правили без оглядки на парламент и могли делать практически все, что им заблагорассудится.
В Англии, например, не будь у Эдуарда III такого количества детей, не было бы и войны Йорков с Ланкастерами.
Роди Екатерина Арагонская Генриху VIII сына, который бы дожил до зрелого возраста, Англия, вполне возможно, до сих пор оставалась бы католической.
В истории европейских монархий огромное количество примеров, когда число королевских детей (или же их отсутствие) решали судьбу страны на несколько столетий вперед.
Этот материал подготовлен в качестве ответа на вопросы, присланные нашими читателями о британской Королевской семье. Задать свои вопросы по другим темам вы можете по этим ссылкам (О жизни в Британии, О культурной жизни Лондона).
Где искать жену?
Автор фото, Wikimedia Commons
Подпись к фото,Гравюра, на которой юная Виктория запечатлена в день своего восшествия на престол 20 июня 1837 года
К тому моменту, когда на британском престоле оказалась юная Виктория, королевская власть в Европе, за исключением нескольких особенно упрямых стран, уже была немного ограничена.
Но монархии как таковые еще сохранялись, а короли, герцоги и курфюрсты женились и рожали детей, которых потом надо было как-то пристраивать.
Настоящим клондайком для королевской ярмарки невест оказалась Германия.
Полный королевский набор
Автор фото, Ziegelbrenner, Wikimedia Commons
Подпись к фото,Карта северной и центральной Германии в 1806 году.
Вариантов для выбора невест и женихов было множество
До 1806 года центр Европы говорил практически исключительно по-немецки. Причем делал он это на территории более чем 300 различных независимых и полунезависимых образований, большая часть которых тем или иным способом входила в Священную Римскую империю.
К ним относились и наследственные владения Габсбургов, и множество небольших территорий, которыми правила княжеская семья Гогенлоэ, и небольшие королевства Бавария и Пруссия, и даже епископаты Райхенау и Кельна.
Однако Наполеон Бонапарт, разгромив прусские и русские войска в одновременных битвах при Йене и Ауэрштедте, империю распустил и отправил многочисленных правителей в одиночное плавание. В результате карта центральной Европы того времени выглядела как сложная мозаика, причем каждый кусочек имел своего собственного правителя.
Если что, помогут немцы
Автор фото, Wikimediz Commons
Подпись к фото,Курфюрст Ганноверский, король Георг I Британский.
По утверждению современников, был человеком скучным, по-английски так и не заговорил
Германские государства и княжества служили не только неиссякаемым источником невест, но и резервом на случай, если какие-то другие страны вдруг оказывались без наследников.
Курфюрст Ганновера Георг Людвиг, например, стал первым британским королем ганноверской династии, Георгом I.
По утверждению современников, Георг был человеком скучным и по-английски не говорил. Страной фактически управлял кабинет министров, что в целом пошло Британии на пользу.
Ганноверская династия на престоле укрепилась, и на протяжении последующих полутора столетий ее отпрыски обоего пола вступали в брак главным образом с представителями германских правящих фамилий.
Автор фото, Wikimedia Commons
Подпись к фото,Герцогиня Кентская с дочерью, будущей королевой Викторией. В руках младенец держит портрет папы, к тому времени уже покойного
Тому были две причины.
Первая — та, что этих королевских немцев было пруд пруди, и вторая — по британским законам монарх не имел права вступать в брак с католиками, что исключало все территории к югу от Рейна.
После смерти принцессы Шарлотты, единственного ребенка Георга IV и Каролины Брауншвейгской, братья короля кинулись наперегонки вступать в брак, чтобы обеспечить страну законным наследником. А где искать жен? Разумеется, в той же Германии.
Так и получилось, что Эдуард, герцог Кентский женился на Виктории Марии Луизе Заальфельдской. Результатом этого союза и стала королева Виктория, которая, в свою очередь, вышла замуж за своего опять же немецкого кузена Альберта из династии Саксен-Кобург-Гота.
Династически Виктория оказалась самой успешной британской королевой и наградила своими отпрысками большую часть европейских престолов.
И русские туда же
Автор фото, Wikimedia Commons
Подпись к фото,Екатерина Алексеевна, она же София-Августа-Фредерика Ангальт-Цербстская через год после замужества
Отпрыски королевских, герцогских, курфюрстских и прочих германских правящих семей были не слишком привередливы и вступали в брак везде, где позовут.
- Императрица Екатерина II, она же Екатерина Великая до перехода в православие звалась Софией-Августой-Фредерикой и была принцессой Ангальт-Цербстской. По матери она принадлежала к Голштейн-Готторпскому княжескому роду, по отцу — к Ангальт-Цербстскому;
- Ее сын, будущий император Павел I, был женат дважды, причем оба раза на немках. Его первая жена звалась Августа-Вильгельмина Гессен-Дармштадтская, а вторая — София-Доротея-Августа-Луиза Вюртембергская;
- Александр I был женат на Луизе-Марии-Августе Баденской;
- Николай I — на принцессе Шарлотте Прусской;
- Александр II — на Максимилиане-Вильгельмине-Августе-Софии-Марии Гессен-Дармштадтской;
- И только Александр III положил временный конец этой традиции, женившись на принцессе Дагмар Датской. Хотя на самом деле и она была немкой, поскольку ее отец, король Кристиан IX являлся представителем младшей ветви немецкой династии Ольденбургов.

Автор фото, Wikimediz Commons
Подпись к фото,Павел I с семьей. Рядом с ним вторая жена, тоже немка, София-Доротея-Августа-Луиза Вюртембергская, она же Мария Федоровна
Таким образом, многочисленные германские королевства и княжества оказались чем-то вроде рыбного садка, из которого разные королевские дома вылавливали рыбку (невесту) по своему вкусу и усмотрению.
Поэтому некоторого смешения ДНК было не избежать. И вот только один пример: Маргарета-Августа Ангальт-Цербстская была бабушкой британского короля Георга I и родственницей будущей российской императрицы Екатерины II, происходившей из той же августейшей семьи.
И если вы думаете, что другие королевские дома Европы избежали германского генофонда, то глубоко ошибаетесь.
Кристиан IX Датский
Автор фото, Wikimedia Commons
Подпись к фото,Король Кристиан и королева Луиза. Хоть и датские, а все равно немцы
На датском престоле довольно давно окопались немцы.
Если коренная династия по каким-то причинам вымирала, следовало как можно быстрее найти замену.
Устраивать кровавые гражданские войны как в средние века уже было как-то не очень принято (если в вопрос о престолонаследии не вмешивалась политика), а смешение кровей в королевских семьях Европы было таким, что найти какого-нибудь дальнего родственника подходящей религии уже не составляло особого труда.
Кристиан IX Датский был королем Дании, но до того как его призвали на престол, он носил титулы герцога Шлезвиг-Голштейнского и Люнебургского (также как и печальной памяти и судьбы российский император Петр III).
Автор фото, Wikimedia Commons
Подпись к фото,Кристиан IX с детьми. Слева принцесса Дагмар, будущая российская императрица, справа — принцесса Александра, будущая британская королева. И сын Вальдемар, который отказался от болгарской короны
Кристиан принадлежал к младшей ветви Ольденбургов, которые правили Данией, начиная с 1448 года.
И никто его в короли не прочил до тех пор, пока оставалась надежда, что король Фредерик VII Датский оставит потомство. В 1852 году стало понятно, что старшая ветвь Ольденбургов находится на грани полного вымирания, и Кристиана сделали наследником.
Он женился на своей троюродной сестре, принцессе Луизе Гессен-Кассельской. Брак этот оказался удачным и плодовитым, хотя распределение датского королевского потомства по многочисленным европейским престолам произошло не столько благодаря королю, сколько благодаря его жене, которая, как и всякая уважающая себя мать, старалась пристроить детишек получше.
Генетическая сборная солянка
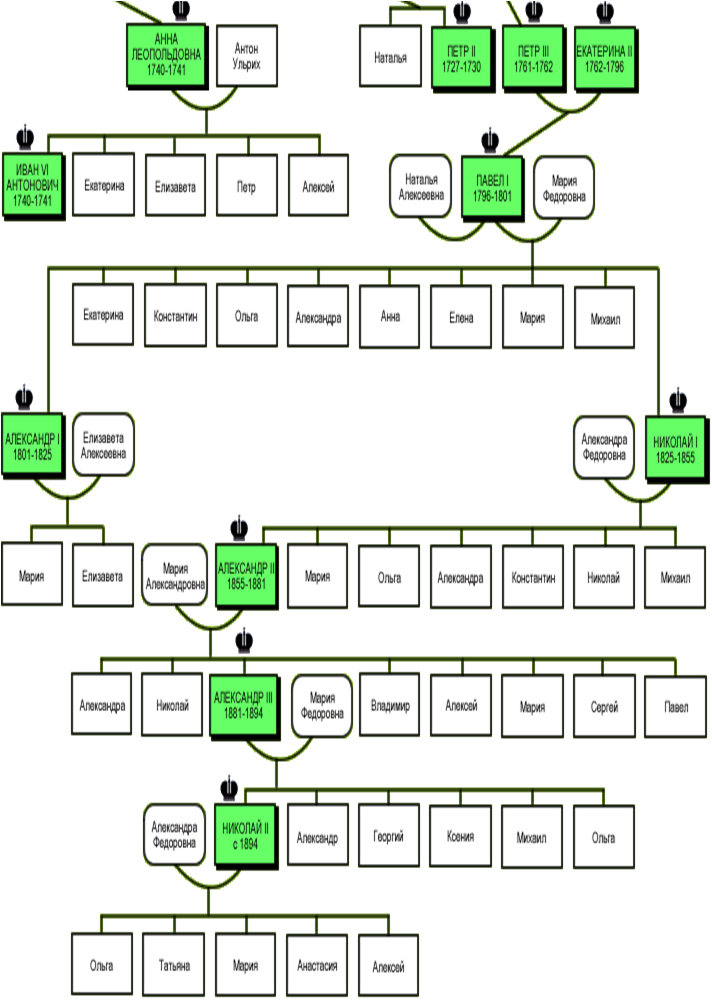
▶ Подробнее рассмотреть генеалогическое древо на картинке (928 Кбайт)
Итак, во второй половине XIX века в Европе оказались две плодовитые королевские семьи, которым надо было как-то пристраивать своих многочисленных отпрысков.
Самое любопытное же заключается в том, что Виктория и Кристиан тоже находились в родстве.
Они были троюродными братом и сестрой через своего общего предка, короля Британии Георга II.
Разобраться в этом хитросплетении генеалогических ответвлений довольно сложно, и я заранее прошу прощения. Судите сами: дедушка и бабушка короля Кристиана по материнской линии, Карл Гессель-Кассельский и Луиза Датская, были детьми дочерей Георга II Британского, и, таким образом, двоюродными братом и сестрой. Ну а жена Кристиана Луиза была внучкой принца Фредерика Гессельского, брата отца самого Кристиана.
То есть Кристиан и Луиза были двоюродными братом и сестрой и троюродными родственниками королевы Виктории.
Бабушка всея Европы
Автор фото, Wikimedia Commons
Подпись к фото,Кайзер Вильгельм. Болезненно любил маму и бабушку и отчаянно завидовал кузену Георгу
Королева Виктория искренне считала, что чем с большим числом королевских домов Европы она окажется в родстве, тем меньше шансов, что случится военный конфликт.
Правда, сама она, планируя очередной брак своих отпрысков, полагала, что они и на новом троне будут учитывать британские интересы, что, к сожалению, случалось далеко не всегда.
Прямой внук Виктории кайзер Вильгельм страшно завидовал своему британскому кузену, считал, что бабушка его не любит, и хотел привлечь внимание родни всеми возможными способами. То, что это вылилось в Первую мировую войну (разумеется, для этого конфликта были и другие объективные и гораздо более важные исторические причины, но и родственные отношения сбрасывать со счетов не стоит), она уже не узнала.
Тесть Европы
Автор фото, Wikimedia Commons
Подпись к фото,«Саша и Минни». Цесаревич Александр с невестой, датской принцессой Дагмар
И если королеву Викторию называют бабушкой Европы, то Кристиан IX получил прозвище европейского тестя.
Его дети оказались на тронах Дании, Соединенного Королевства, России и Греции.
Еще одна его дочь Тира вполне могла бы стать королевой Ганновера, но ей не повезло, потому что в 1866 году Ганновер был аннексирован Пруссией.
Его сыну Вальдемару предложили корону Болгарии, но он, подумав, отказался, справедливо рассудив, что царствование сопряжено со слишком большим количеством потенциальных проблем.
Так и получилось, что к концу своей жизни Кристиан мог похвастаться такими высокопоставленными внуками, как российский император Николай II, британский король Георг V и Хокон VII, занимавший престол Норвегии. Разумеется, его потомство осталось и на датском престоле, но этого он по вполне понятным причинам уже не увидел.
Две сестры
Автор фото, Wikimedia Commons
Подпись к фото,А вот и вторая сестра Александра со своим женихом, принцем Уэльским
Самым удачным матримониальным достижением Кристиана IX можно считать тот факт, что одна из его дочерей Александра вышла замуж за принца Уэльского, будущего короля Эдуарда VII, а другая, Дагмар, за российского императора Александра III.
Почему оба королевских дома охотно породнились с Данией гарантированно сказать нельзя, хотя, вероятно, что и Россия, и Британия считали Данию слишком незначительной страной, брак с представителями которой не сможет существенно повлиять на баланс сил в Европе.
Сыновья сестер: Георг V и Николай II были так похожи, что их даже путали. Чему, наверное, не стоит удивляться, учитывая многочисленные степени родства между двумя августейшими домами.
Породнились напрямую
Автор фото, Wikimedia Commons
Подпись к фото,Цесаревич Николай и Алиса Гессенская после помолвки
Вторая дочь Виктории, принцесса Алиса вышла замуж за принца Гессенского Людвига. С этим браком тоже все обстояло не слишком просто, поскольку Виктория вообще-то хотела выдать ее замуж за кого-нибудь более влиятельного, например, за принца Оранского, или Альбрехта Прусского, который был кузеном ее собственного мужа.
Но Алисе женихи не понравились.
Виктория, сама состоявшая в счастливом браке, считала, что неволить детей, конечно, не надо, хотя и пренебрегать династическими связями тоже не стоит, и разрешила ей гессенское замужество.
Нельзя сказать, что брак Алисы и Людвига был очень счастливым, хотя это и не помешало паре родить восьмерых детей.
Седьмой была Виктория Алиса-Елена-Луиза-Беатриса Гессен-Дармштадтская, будущая российская императрица Александра Федоровна, вышедшая замуж за Николая II, который был внуком Кристиана IX.
Продолжение семейной истории
Автор фото, Getty Images
Подпись к фото,Королевская семья Бельгии…
На сегодняшний день в Европе остается семь королевских семейств: в Бельгии, Дании, Норвегии, Испании, Швеции, Великобритании и Нидерландах.
Все они, так, или иначе, являются потомками Виктории или Кристиана, либо обоих сразу.
Автор фото, Bill Ebbesen
Подпись к фото,Дании.
..
Потомками обоих являются нынешние монархи Норвегии, Дании, Испании и Соединенного Королевства. Кстати, таким же двойным родством может похвастаться и супруг Елизаветы II, принц Филипп.
Автор фото, Getty Images
Подпись к фото,Швеции…
Король Швеции является потомком Виктории, но не Кристиана. Король бельгийцев и эрцгерцог Люксембургский находятся в прямом родстве с Кристианом, но не с Викторией.
Хотя оба напрямую связаны узами родства с королем Бельгии Леопольдом, который был одновременно дядей и Виктории, и ее мужа, принца Альберта.
Автор фото, Getty Images
Подпись к фото,Норвегии…
Король Нидерландов является единственным европейским монархом, чьи родственные связи с европейской бабушкой и европейским тестем не слишком тесны, хотя он и является дальним родственником Елизаветы II, принца Филиппа и прочих европейских королевских семейств.
Автор фото, Getty Images
Подпись к фото,Нидерландов.
..
Чуть более пристальное изучение королевских генеалогических зарослей Европы показывает, что все нынешние монархи в той или иной степени являются потомками Георга II Британского. Хотя к большинству этих родственных связей больше всего подходит определение: седьмая вода на киселе.
Автор фото, Getty Images
Подпись к фото,Испании…
Однако, когда этот кисель является королевским, он все равно интересует историков и простых граждан. Увы, но такое родство, тесное, или не очень, не всегда спасает от трагического конца.
В этом лично убедился последний российский император Николай II, которого предал его собственный двоюродный брат и друг Георг V.
Автор фото, Getty Images
Подпись к фото,…и Соединенного Королевства являются родственниками и потомками Георга II
Правда, можно сказать, что у Георга были вполне уважительные причины. Но об этом в следующий раз.
.
Важный вклад принца Филиппа в ДНК-генеалогию
MyHeritage выражает глубочайшие соболезнования Ее Величеству Королеве, королевской семье и народу Великобритании в связи с кончиной принца Филиппа, герцога Эдинбургского в прошлую пятницу.
Ознакомьтесь с генеалогическим древом британской королевской семьи MyHeritage, чтобы узнать больше о семейном происхождении принца Филиппа.
Судьба распорядилась так, что 12 апреля мы провели прямую трансляцию в Facebook с Кэролайн Герни, специалистом по генеалогии и историком, под названием «Вы связаны с королевской семьей?». Кэролайн посвятила несколько минут в начале сеанса разговору о принце Филиппе в контексте семейной истории и исследований ДНК. Мы хотели поделиться тем, что она открыла нам.
Кэролайн упомянула, что многие были удивлены, узнав, что Филипп на самом деле был близким родственником королевы. И Елизавета II, и Филипп были потомками королевы Виктории. Члены королевской семьи нередко женятся на своих двоюродных братьях, поскольку на протяжении большей части истории члены королевской семьи могли жениться только на людях своего класса, и выбор людей королевского происхождения был ограничен. Поэтому неудивительно, что Филипп также был потомком Георга II, царя России Николая I и короля Дании Кристиана IX.
Слайд Кэролайн, иллюстрирующий связи принца Филиппа с королевской семьей
Принц Филипп был известен своим язвительным чувством юмора, и однажды в 1960-х годах его спросили, заинтересован ли он в посещении России, которая в то время находилась под властью Советский Союз. Филипп ответил: «Я бы очень хотел поехать в Россию, хотя у*****ы убили половину моей семьи».
Вероятно, он имел в виду Романовых, схваченных и убитых коммунистами-революционерами 19 июля.18.
Спустя годы, в 1991 году, в безымянной могиле в Екатеринбурге были обнаружены тела, которые, по мнению экспертов, принадлежали убитым в ту ночь Романовым: царю Николаю II, царице Александре и их пятерым детям. Исследователи стремились подтвердить свою личность с помощью ДНК, но как вы можете подтвердить ДНК-идентичность исторической личности, если у вас нет образца ДНК для сравнения?
Ответ, точно так же, как специалист по генеалогии, пытающийся идентифицировать неизвестное совпадение ДНК, должен работать через известных родственников.
Царица была внучкой королевы Виктории — двоюродной бабушкой Филиппа — и это означало, что у нее общая митохондриальная ДНК с принцем Филиппом. Поэтому принц Филипп предоставил образец крови, и его ДНК сравнили с ДНК останков и других членов семьи. Это позволило исследователям практически с несомненностью подтвердить, что это действительно тела убитых Романовых.
Еще одним важным фактом из семейной истории принца Филиппа является то, что его мать, принцесса Алиса Баттенбургская, помогала спасать евреев во время Холокоста и за свои действия была признана Праведницей народов мира.
Вы можете посмотреть полный сеанс FB Live Кэролайн здесь.
Теги: Британская королевская семья, король Дании Кристиан IX, король Георг II, принц Филипп, принцесса Алиса Баттенбургская, королева Виктория, царь Николай I России
Романовы Вирджиния Коулз
Показано 1–30 из 52 отзывов
Bandit
4 443 отзыва441 подписчик
23 августа 2015 г. История — увлекательный предмет от природы, но время от времени в правильных руках она становится еще и занимательной.

Итак, что бы вы ни думали о Романовых как о государях и лидерах, вы не можете не быть очарованными, сбитыми с толку, возможно, обманутыми и определенно развлеченными ими как персонажами. Это была потрясающая книга, настолько забавная, насколько можно надеяться на научно-популярную литературу, поучительная, интересная и даже юмористическая. Настоятельно рекомендуется.28 сентября 2022 г.
Хотел получить какие-либо знания и представления об истории России. На самом деле неплохо, так как это одно из моих первых чтений документальной литературы по истории.
Узнал много нового, но мне потребовалось НЕКОТОРОЕ ВРЕМЯ, чтобы прочитать его, так как иногда это надоедало. Но я обязательно посмотрю что-нибудь на эту тему, чтобы получить больше контекста для этого.
Энни ☽
41 отзыв15 подписчиков
31 марта 2021 г.На заметку: читайте больше исторической документальной литературы!
Я хотел получить больше информации обо всей истории Романовых, прежде чем погрузиться в более конкретную научно-популярную литературу (а именно: о Екатерине Великой и знаменитой Анастасии), и эта книга как раз послужила этой цели.
Если вас интересует подробное описание подвигов этой династии, возможно, эта книга не для вас. Иногда мне казалось, что это слишком несбалансировано, когда одни части рассматриваются очень подробно, а другие торопятся — в нескольких предложениях суммированы десятилетия.
Кроме того, как человек, знавший историю России до Первой мировой войны на очень поверхностном уровне, я думаю, что эту книгу было бы намного легче читать, если бы она сопровождалась генеалогическим древом или, по крайней мере, хронологией между главами. Во всех царских семьях есть определенные имена, повторяющиеся из поколения в поколение, и Романовы не исключение. Через некоторое время я поймал себя на том, что возвращаюсь, чтобы проверить, о чем Александр или Катерина я читал.
Наконец, меня немного раздражал стиль письма. Он неоднократно переходил от формального, отстраненного стиля к более пышному и неформальному. Либо одно, либо другое, просто это не очень хорошо работает, если вы смешиваете два.
- kindle-app read-in-english
25 ноября 2018 г.
Как книга может быть одновременно интересной и скучной?
История интересная, но рассказ скучный! Честно говоря, если бы было больше наполнителя, это было бы смешно.
- 2018 женщина-автор историческая фантастика
Дона
1 161 отзыв7 подписчиков
27 июля 2015Я получил бесплатную копию этой версии от издателя, и первое, что я заметил, это то, что она была опубликована в 1971, а затем переиздано в 2015 году. Издание, которое я прочитал, было версией 2015 года, но я не знаю, отличалось ли оно от версии 1971 года.
Я большой поклонник всего, что связано с Романовыми, и прочитал много книг о них. Эта книга, однако, читается как учебник для колледжа. Много-много исторических фактов, но сухо как кость. Если бы я писал статью об истории Романовых в России, эта книга предоставила бы огромное количество информации, однако я читал ее не только для получения знаний, но и для развлечения, и она была далека от развлечения.
24 июля 2020 г.
Я читал книги об истории многих стран мира, даже истории Китая, но, к сожалению, Россия была страной, о которой я даже не думал читать! Конечно, это относится только к более поздним годам и правлению Романовых, но даже в этом случае я нашел это увлекательным и легким чтением, с персонажами, которые были людьми, а не просто «хорошими» или «плохими», как наиболее хорошо. -имеются в виду древние источники, как правило, характеризующие правителей.
На всех правителей смотрели со ссылкой на их воспитание и кивком на психологический ущерб, которым могут быть поражены молодые люди — умирающие матери, неблагополучные дома, кровожадные прислуга и родители и великие родители и слуги, сложные политические решения, принимаемые не сразу прихоти, но с учетом гнева или радости дворян, что отставало Россию от Европы, когда дело доходило до крепостного права и свободы.
Как и в любой хорошей истории, очевидно, что есть те, кто был обезображен или затемнен историей, и много анекдотов, которые явно не соответствуют действительности и просто причудливы, повторяются, я уверен, только для того, чтобы придать немного аромата тушеному мясу.
В целом, однако, мне это понравилось, и я хотел бы глубже погрузиться в историю и открыть для себя историю России вплоть до ее корней викингов (ах да, как Нормандия, итальянский полуостров, Англия, Ирландия, наверное, многие из ближневосточные государства (через варяжскую гвардию, других переселенцев того же происхождения и их потомков, что, несомненно, оказало влияние на течение времени и интеграцию), а также скандинавские страны, возможно, части Северной Африки, Исландия, Острова Северного Ледовитого океана и Шотландия, в какой-то степени даже Уэльс… ну, не уверен, что есть места, которых не коснулись эти выносливые авантюристы, и разве не удивительно, что небольшая часть мира могла заискивать перед собой? так тщательно в такой большой части земного шара в то время, когда империя была будущим нововведением или древним экспериментом, который умер.
.. Я действительно восхищаюсь викингами и скандинавским народом, хотя из-за отсутствия у них письменных источников и небольшого количества песен и историй о богах и богинях мы почти ничего не знаем. Впрочем, русский контингент, конечно, такой же, как и любой другой: там были люди всех оттенков серого, и эта книга показывает это. не признавая этого богатого наследия!
отличная книга, прекрасное чтение, хорошо написанная и проработанная, и вызывающая жажду большего, как и любое хорошее чтение, это отличное введение или продолжение для всех, кто интересуется этой удивительно красочной страной.
5 ноября 2018 г.
Первая половина этой книги представляет собой достоверную историю о том, что на самом деле произошло с семьей Романовых, и о том, как их останки были наконец обнаружены группой ученых, археологов-любителей, КГБ и просто авантюристы, искавшие свои 15 минут славы, тратили на их поиски состояния, а иногда и всю жизнь.
Далее следует описание тошнотворной борьбы между командами ученых и политиков из любой страны или региона, даже при самых незначительных заявлениях о том, что они заинтересованы в них, которые борются за кости. Это было довольно отвратительно, и я был поражен, как люди с таким высшим образованием могут опускаться так низко. Те немногие учёные, которые действительно были честными, были почти погребены под лавиной грязи, и им пришлось сражаться не на жизнь, а на смерть, чтобы защитить свою репутацию. Как я уже сказал, отвратительно.
Вторая половина книги была почти полностью посвящена Анне Андерсон, польской крестьянке, которая смогла так долго проворачивать такой давний и весьма похвальный розыгрыш. Однако ее история была очень хороша, и я полагаю, что довольно легко убедить людей, которые действительно хотят быть убежденными практически во всем.
В то время, когда была написана эта книга, останки семьи Романовых все еще лежали в морге в Москве, а правительство спорило о том, где и как их похоронить.
Грустный!
Susann
576 отзывов3 подписчика
18 марта 2022 г.Очень читаемая история
В целом эта книга была довольно интересной и привлекла мое внимание. Он не увязал в слишком большом количестве дат, сражений и скучных административных и политических деталей, как это делают многие истории. Это вполне доступно для обывателя, не являющегося историком. Сначала это напомнило мне «Ужасные истории» для взрослых, так как казалось, что они сосредоточены на плохих и варварских качествах каждого. Ни у Петра, ни у Екатерины Великой не осталось поводов для восхищения. Если они и добились многого, кроме убийств, выпивки и секса, это, казалось, было весьма сведено к минимуму. Заставляет задуматься, почему их назвали Великими. Ко времени прихода Николая I и трех Александров дела пошли на лад. Я не уверен, почему автор так сильно хотел угодить похотливым интересам читателя. Я действительно чувствую, что последние цари были более тщательно освещены с точки зрения их личностей, стилей правления и вклада (или нет).
Многие Романовы на удивление сопротивлялись во время своего воцарения. Остается задаться вопросом, как Россия сохранила свои размеры, интеграцию и существование, учитывая яростную некомпетентность и эгоизм этих людей и небрежное, жестокое обращение с миллионами их подданных.
Хайди
257 отзывов4 подписчика
31 декабря 2019История царствования Романовых в России
Эта книга оказалась совсем не тем, что я ожидал, что на самом деле оказалось хорошей вещью. Я думал, что покупаю книгу о царе Николае и его семье, но на самом деле получил историю о том, как Романовы пришли к власти в России, как каждый из царей руководил (или не руководил) своей страной, многое другое. истории о Екатерине Великой и до последнего царя включительно. Это была чрезвычайно интересная история, и она дала мне представление о том, какой Россия и как она была очагом коммунистов, какой она была и в какой-то степени остается.
Писатель очень хорошо раскрыл каждого из персонажей, и книга хорошо написана. Я очень рекомендую эту книгу любителям истории, особенно тем, кто интересуется историей России.
16 апреля 2021 г.
Очень хорошо проработано
Отличная историческая книга. Я читал много книг о династии Романовых, и авторы склонны все это романтизировать. Чудовищная жестокость Петра Великого часто игнорируется, как и тщеславие и лицемерие Екатерины Великой. Я нашел эту книгу освежающей, так как она не только рассказывает об этих недостатках, но и рассказывает обо всех великих достижениях этих правителей. В равной степени изображая недостатки, человеческие слабости и величие каждого.
Ники и Александра (последняя), возможно, были немного жестко написаны, они допустили чертовски много ошибок, но также было не включено много хорошего, может быть, для всего этого просто не хватило места.
Ян
4 отзыва
24 сентября 2018 г.
Познавательно, но в основном тяжеловесно
Картину России, заключенную в этих исторических страницах, легко увидеть в современном мире. Доказательство того, что сотни лет войн и издевательств ни к чему нас не привели.
Я не могу сказать, что это интересная книга, но она информативна и вызвала у меня желание познакомиться с Санкт-Петербургом и посетить многочисленные дворцы, сады и здания, которые до сих пор существуют как объекты всемирного наследия. Имея это в виду, я могу сказать, что книга была полезной и успешной.
2 октября 2019 г.
Другой рецензент описал его как «более сухой, чем пыль».
Продолжаем эту тенденцию:
«примерно так же захватывающе, как смотреть в окно с закрытыми шторами»
«Вы когда-нибудь думали: «Чувак, Романовы, должно быть, были очень интересными!» Возможно, вы правы, но эта книга попытается доказать, что вы ошибаетесь»
«Чтение этой книги похоже на возможность добровольно дать себе головная боль, в каком-то смысле это интересно, но зачем тебе это?»
«Так скучно и утомительно, что я почувствовал себя в России в начале 1900-х»
Выберите любой из вышеперечисленных вариантов.
Уитни
146 отзывов2 подписчика
17 мая 2017 г.Интересная книга, особенно если знаешь историю России, революцию и СССР. Это казалось немного длинным, и я мог бы обойтись без страниц и страниц описаний балов и высшего общества. Что касается всех подробностей, то книги почти не уделяют времени убийствам Николая II и его семьи, что разочаровывает.
- история научно-популярная россия
18 июня 2017 г.
Хорошее чтение, если вы любите историю. Мне всегда были интересны Романовы. Эта книга лучше осветила всю линию преемственности. Я был удивлен количеством психических заболеваний, которые были в этой семье на протяжении веков. Это также с самых ранних времен ставит в перспективу бедственное положение людей.
4 июля 2017 г.
Хороший исторический обзор
Эта книга была очень познавательной, описательной и занимательной.
Временами было трудно пройти через это, но в целом это стоило моего времени. Временами мне казалось, что у автора есть какие-то планы против этой семьи, что меня немного раздражало, но иногда они, казалось, пытались быть уравновешенными. Я бы порекомендовал прочитать это, если вы интересуетесь Романовыми.
1 июля 2019 г.
Так хорошо.
Наверное, лучшая книга по истории, которую я когда-либо читал. Все факты изложены лаконично, без дополнений и выдумок! Пока не наступила скука, мисс Коулз перенесла вас к следующему поколению, ваттам и всему остальному. Большинство Романовых казались помешанными, поэтому то, как они вообще правили, для меня непостижимо.
10 июня 2017 г.
Отзыв
Интересно. Сначала я думал, что это будет больше о семье царя Николая, так как именно по этой причине я начал читать ее сначала, и я также хотел узнать больше об истории России, поскольку меня никогда не учили этому в моем классе истории 9.
0003
Варвара
143 отзыва1 подписчик
15 июня 2017Очень интересная книга о Романовых. Это дало мне более четкое представление о том, что привело Россию к той стране, которой она является сегодня. Моя единственная проблема заключалась в том, что я спотыкался о русские имена, что понятно, поскольку я никогда не брал русский язык. Если вы такой же любитель истории, как и я, то прочитать обязательно.
19 января 2019 г.
Трагическая история династии, тесно связанной с Россией. Невозможно понять эту огромную страну и людей, не прочитав это.
удивительно суровая, жестокая и запутанная родословная, которая оказала такое влияние на историю Европы, больше в худшую, чем в лучшую сторону!
отличная книга!
Джулия
105 отзывов2 подписчика
16 июля 2017 г.Романовы
Хорошая книга о Романовых от Вирджинии Коулз.
Хорошая и точная история Романовых и народа России.
2 августа 2017 г.
Казалось, что он больше сосредоточился на различных аморальных поступках (убийствах, прелюбодеяниях и т. д.) этой династии, и через некоторое время это стало утомительно.
- биографии история
Боб
329 отзывов
12 июля 2021 Что-то вроде галопа через 300 лет истории. Очень читабельно и хорошее введение в увлекательную тему.
Ограниченная как история, но хорошая история, связывающая многие знакомые события.
14 мая 2017 г.
Это заставило меня прочитать еще больше книг по истории России. Население в целом очаровательно принимает сумасшедших во главе. Книга написана в стиле, который вызывает у вас интерес и желание увидеть, какой сумасшедший будет следующим в очереди. В целом это также взгляд на аргумент природы против воспитания. Видеть, как в молодости убивают семью, обязательно оставит след.
Но у некоторых не было такого опыта, и они были такими же странными. Очень хорошая книга для знакомства с русской историей и психологией.
uyen
138 отзывов4 подписчика
9 июля 2022 г.Довольно кратко и не дает вам много перспективы. В ней также не рассматривается последовательность событий, приведших к краху династии Романовых, что является основной причиной, по которой я взялся за эту книгу.
- Биография мемуаров
21 июля 2016 г.
В качестве июльской книги я выбрал « Романовы » Вирджинии Коулз. Этот роман перенесет вас в 300-летнее путешествие из начала семнадцатого века в год русской революции в 19 веке.17. Коулз рассказывает историю эксцентричной семьи Романовых с оттенком насмешки, что делает книгу одновременно сатирической и увлекательной. Она использует достоверные детали не только для описания событий, происходивших при правлении каждого из царей в этот период, но и для изображения личности и характера каждого правителя.
Каждая глава, расположенная в хронологическом порядке, посвящена правлению одного царя Романовых. Вторая глава книги написана о правлении Петра Великого и заключает в себе все, от того, каково было бы обедать с Петром, до того, как он казнил своего сына Алексея, наследника престола. Затем, в четвертой главе, читатели получают представление о приходе Екатерины Великой к власти и ее экстравагантном и показном образе жизни. Рассказы из первых рук различных правителей и иностранцев того времени, а также выдержки из историков дают широкий спектр точек зрения на каждого из российских лидеров, а также на историю страны.
Я многое узнал, чего не знал о семье Романовых и их месте в истории России, включая многочисленные покушения на Александра II, широко распространенный антисемитизм в России в конце девятнадцатого века и попытку Александра III русифицировать окружающие страны. Я бы дал Романовы четыре звезды из пяти, потому что, хотя информация была интересной, большая часть ее касалась личных деталей, которые я счел не относящимися к европейской истории.
10 августа 2016 г.
Коротко и кратко, отличная отправная точка для всех, кто интересуется правлением семьи Романовых в Императорской России.
Захватывающая история семьи Романовых, от их расширения Российской империи до правления Екатерины Великой и ее многочисленных любовников, а также вера в то, что великая княгиня Анастасия пережила расправу над своей семьей. обзор самых известных русских династий.
Коулз рисует правление семьи Романовых в хронологическом порядке от их начала в 1613 году до ужасной казни царя Николая II и его семьи в 19 году.17. Базовая информация, содержащаяся на 208 страницах, делает эту книгу простой и доступной для тех, кто плохо знаком с царем.
Автор касается внешних факторов, влиявших на царствование Романовых, но это отнюдь не исчерпывающий текст для тех, кто интересуется этим аспектом русской истории. Это хороший пример книги-компаньона, быстрого и простого руководства, чтобы напомнить себе, кто есть кто в Императорской России.
Если вам нужен более глубокий анализ истории Романовых или России, то эта книга не для вас. Тем не менее, это отличная отправная точка.
27 августа 2015 г.
Я помню, как очень давно в школе узнал о русской революции. 1920-х годов и обнаружил, что ссылки на русский язык продолжают появляться. Эта книга заполняет для меня всю историю, я нашел ее увлекательной, это действительно были неспокойные годы, и я могу понять, почему сегодняшняя Россия имеет отношение к ее прошлому.
Казалось, что Романовы выжили так долго, скорее благодаря удаче и простому количеству людей, чем хорошему управлению.Это просто невероятное количество людей, которые были убиты на войнах или казнены по очень незначительной причине, и все же русские поддерживали Монарх. Настоящий экскурс в историю, где есть чему поучиться.
13 марта 2016 г.
Даже если история была моим худшим предметом, я люблю читать исторические книги. Это одно из лучших, что я читал до сих пор.
Помимо исторических элементов, г-жа Коулз собрала достаточно материала, чтобы подробно описать Романовых как снаружи, так и внутри.
Мы получаем не просто изображение семьи, а трудности в России, отношения страны с другими странами, родственные связи (или их отсутствие), философию каждого правителя, их взлеты и падения и, к сожалению, их неспособность помочь этой неспокойной земле.
Книга очень подробная и мне очень понравилась.
Если вы ищете подробную книгу, изображающую указанную эпоху, то эта книга для вас.
Kalyne
84 отзыва12 подписчиков
9 сентября 2015 г. Примерно месяц назад я получил копию этой книги в формате ARC от Net Galley. Я нашел эту книгу интересным взглядом на российское высшее общество и всех сумасшедших персонажей, связанных с царской семьей. Сначала я немного опасался, что это будет больше похоже на учебник, чем на роман, но автор проделал фантастическую работу, чтобы сделать его интересным, но при этом предоставить вам все факты.

